
各党总支(党支部),各系、处(部、室、中心):
为了保证全院正常的宣传教育活动,提升宣传设施的使用效率,营造良好的校园环境与秩序,特制定宣传设施使用与管理办法。现印发给你们,请认真抓好落实。
特此通知。
附件:中共澳门pg官方电子平台委员会宣传设施使用与管理制度(修订)
中共澳门pg官方电子平台委员会
2020年12月18日
中共澳门pg官方电子平台委员会
宣传设施使用与管理制度(修订)
学校宣传设施是校园文化建设的重要组成部分,是展示学校师生风貌的特殊平台,是寓教于乐的重要文化阵地,主要包括室内外宣传栏、公告栏、移动展板、水牌、指示牌、横幅、门架、海报等。为了保证全院正常的宣传教育活动,提升宣传设施的使用效率,营造良好的校园环境与秩序,特制定宣传设施使用与管理办法。
一、加强宣传设施统一规划。校园宣传栏由宣传部统一规划、分配,各系部、各处室对各自负责的宣传栏进行及时更新、维护和管理。
二、明确宣传设施责任人。学校宣传部为宣传设施的管理部门,按照规划将学校部分宣传设施交由学校各系部、处室负责日常管理和使用,各系部需指定相关责任人统一保管和维护。
三、做好宣传内容的审核和报批工作。学校宣传内容由各系部、各处室自定,要求主题鲜明、图文并茂、制作精美,坚持以党的路线、方针政策为指导思想,立足正面宣传、突出主旋律,充分展现师生在教学、科研、社会服务等工作中的成就。每期的宣传内容资料要妥善保管、存档。
四、宣传设施要求定期更换、维护,更新周期为双月一次(若遇重大活动或特殊要求以宣传部通知为准),保证宣传栏内容丰富,文化形式多样。使用情况由宣传部负责督查,各相关职能部门配合;对于不按照要求制作和宣传的相应内容未予执行的相关职能部门,宣传部可视具体情况,进行责令整改。学校将对各系部、处室宣传设施使用情况进行考核验收,考核结果列入学校奖惩条例范畴。
五、如遇重要活动、庆典,学校宣传部将直接负责宣传设施的调配、使用和管理,各系部、处室应该予以积极配合。
六、宣传设施主要用于校园文化宣传,不得私自拿出校外,或者用于其他活动。
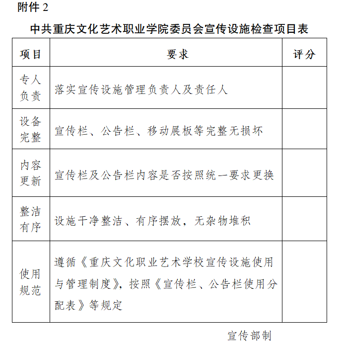
七、做好宣传设施维护工作。宣传设施不得影响交通、照明、电力、通讯等公用设施的使用安全,不得擅自挪动移除。根据《宣传设施检查项目表》定期自查。设施丢失、损坏的应及时上报宣传部负责维修,确保设施的安全、正常使用。若保存和使用不当导致损坏则由系部自行负责维修。
八、做好卫生保洁工作。宣传设施使用部门需要爱护宣传设施,保持宣传设施的干净、整洁和卫生,做好宣传设施的防水、防火、防尘工作。
九、本规定由学校宣传部负责解释。
十、本规定自公布之日起施行。
附件:1.中共澳门pg官方电子平台委员会宣传设施使用分配表;
附件:2.中共澳门pg官方电子平台委员会宣传设施检查项目表 。




地址:重庆市巴南区尚文大道887号

电话:(023)62335597

邮编:400067

官方微博
官方抖音
官方公众号版权所有 ◎澳门pg官方电子平台(中国)股份有限公司官网 渝ICP备15000484号-1 渝公网安备 50011302000993号
技术支持:瑞秀科技