
一、校赛名额
澳门pg官方电子平台职业规划大赛校赛学生选手名额拟定60人,其中成长赛道、就业赛道校赛人数根据市级复赛赛道名额情况确定。校赛名额将根据各二级学院报名参赛人数等比分配。
二、校赛评审方式
校赛参照重庆市赛评审标准,组织评委以网络评审方式。各二级学院选派校赛选手需保障选手良好的语言表达、舞台展示及临场应变能力。
(一)成长赛道
生涯发展报告评分占比70%;生涯发展展示评分占比30%,评分高低确定校赛获奖等次及市赛名额。
(二)就业赛道
求职简历评分占比60%、就业能力展示评分占比20%、辅助证明材料评分占比20%(实践、实习、获奖等证明材料)。评分高低确定校赛获奖等次及市赛名额。
三、评审标准
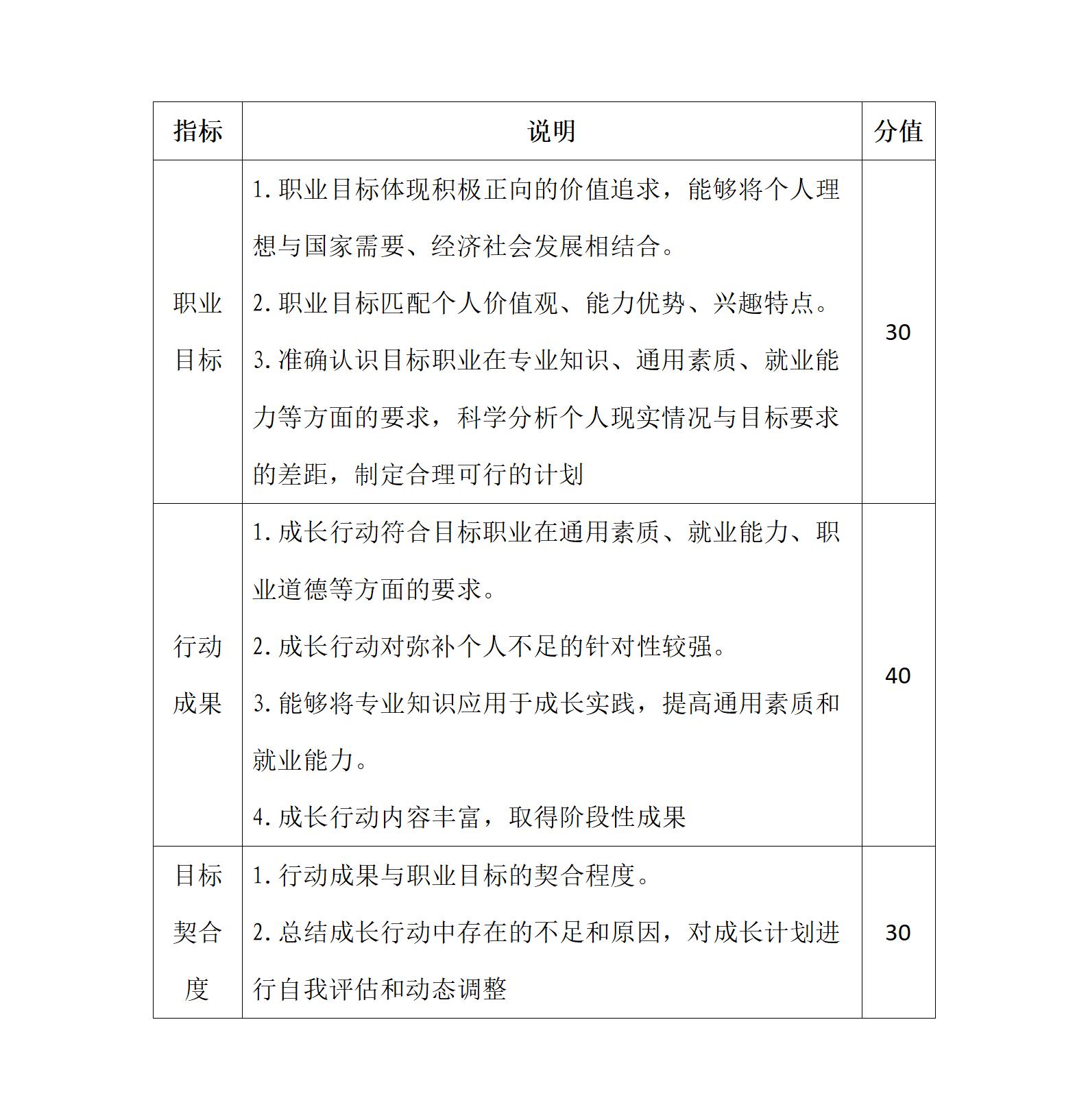
(一)成长赛道评委根据国赛标准职业目标、行动成功、目标契合度指标进行评审。

(二)就业赛道评委根据国赛标准通用素质、岗位能力、发展潜力指标进行评审。


地址:重庆市巴南区尚文大道887号

电话:(023)62335597

邮编:400067

官方微博
官方抖音
官方公众号版权所有 ◎澳门pg官方电子平台(中国)股份有限公司官网 渝ICP备15000484号-1 渝公网安备 50011302000993号
技术支持:瑞秀科技